搜索
 

长三角大健康产业形成四大集聚区

2020年07月15日 10阅读 来源:东滩顾问

长三角地区是我国大健康产业发展的引领区域,三省一市形成了各具特色的生物医药产业集群。从省域产业来看,上海为长三角区域生物医药产业技术研发与成果转化的中心,形成了浦东张江-周康、闵行和徐汇、奉贤、金山、青浦为核心的生物医药及医疗器械产业基地;江苏是我国生物医药产业成长性最好、发展最为活跃的地区之一,已形成苏州、南京、泰州、连云港等一批生物医药产业研发及生产基地;浙江形成了杭州、宁波为核心的生物医药与医疗器械产业生产与研发聚集区;安徽形成了以合肥为核心的生物医药与医疗器械产业生产基地,目前产业规模偏小,但规模效应快速提升。

  从产业空间分布来看,长三角区域生物医药产业发展形成了四大集聚区,分别是上海集聚区、沿长江集聚带、杭州湾集聚区、海州湾集聚区。下面结合产业定位、空间分布、专业园区等情况,对四大集聚区的发展情况做一下梳理。

长三角城市群大健康产业发展重点城市

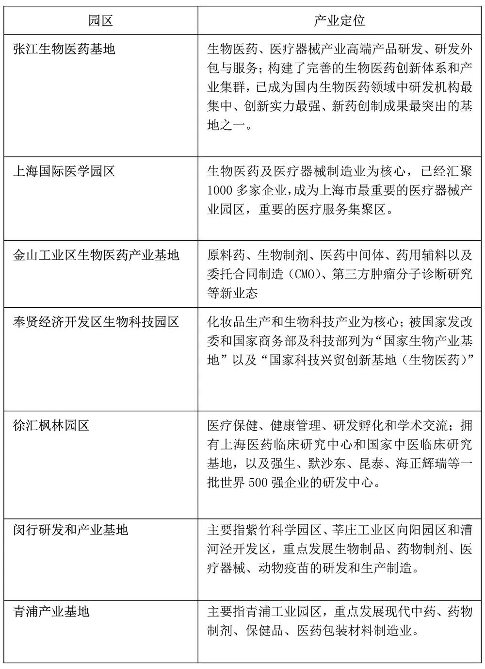
  上海集聚区初步形成了浦东张江-周康、闵行和徐汇生物医药研发、临床服务外包和产业基地,以及奉贤、金山、青浦生物医药产业基地等六大优势互补、错位发展、各具特色的健康医疗/生物医药产业板块。

上海生物医药与医疗器械发展板块

上海集聚带主要生物医药园区

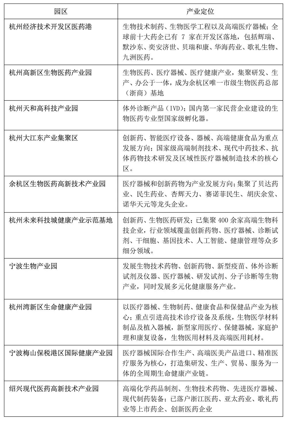
  杭州主要聚焦高端医疗器械、3D医疗器械、智能医疗设备、检测设备、护理设备、穿戴式医疗设备等细分方向。宁波重点发展生物医学材料制品及植入器械、新型家用医疗和保健器械、家庭护理和康复设备、高端医美医疗器材领域。

杭州湾集聚区生物医药板块

杭州湾集聚带主要生物医药园区


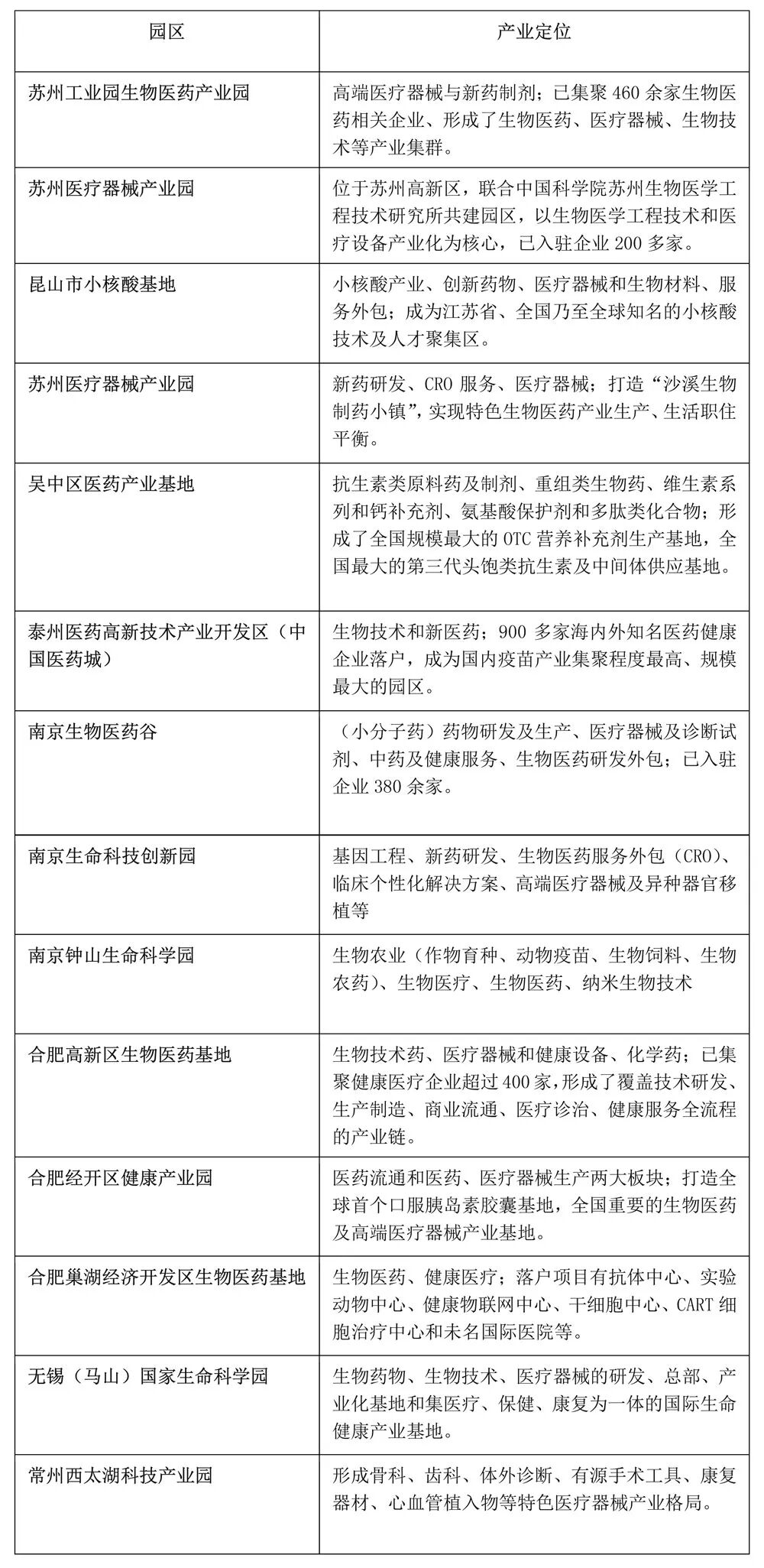
  沿长江经济带生物医药产业主要集聚在苏州、泰州、南京、合肥等城市。苏州实行产品差异化定位发展,生物医药产业呈现高质量发展态势;泰州前沿医药研究与制造上全国领先;南京生命健康产业资源加速集聚,但产业资源布局分散且园区定位存在同质化;安徽产业定位很高,但目前正处在成长期。

沿长江集聚带生物医药产业发展格局


沿长江集聚带主要生物医药园区


  海州湾集聚区主要指连云港市形成的生物医药产业集群,以恒瑞医药为龙头形成了药品和器械两大发展板块,主要产业方向包括抗肿瘤药物、现代中药、诊断试剂、医疗设备、医美器材、药包材等。

海州湾聚集区生物医药板块发展格局

  连云港经济技术开发区生物医药产业园的产业方向主要为抗肿瘤药物、抗肝炎药物、麻醉手术用物、新型中成药、新型药用包装材料、医用消毒灭菌设备等六大领域。重点企业有恒瑞医药、康缘药业、豪森药业、德源药业、臣功制药、诺泰药业、杰瑞药业、长慧医药、暨明医药、佑源医药设备、苏云医疗器材等。

  海州开发区医疗器械产业园的产业方向包括高分子材料、互联网医疗大数据、特殊医疗配方食品、基因组库、激光器械、手术耗材、整形医疗器械、诊疗试剂和设备等多个领域。重点企业有正大天晴、奥精科技、斯凯瑞博、百川国际、远宸金泰、新科以仁、中智科诺、北京铂銮等。

热点文章推荐

相关文章推荐